2月5日,教育部“领航计划”第七届全国高校大学生讲思政课公开课展示活动评审结果公示,成人视频
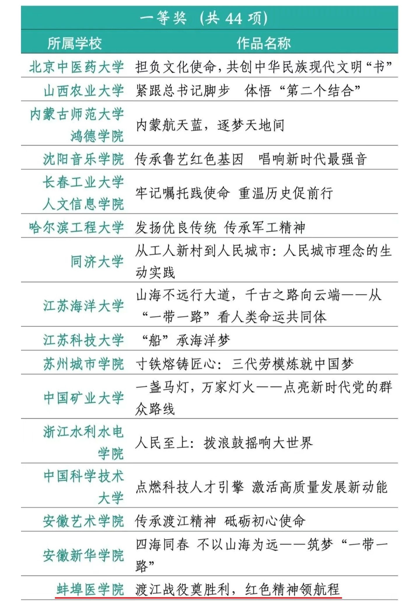
吴媛媛团队(成员:祖笑笑、夏婷、杨圆圆、朱莹珍、邓豫,指导教师:张翮、李桂林)的作品《渡江战役奠胜利,红色精神领航程》获本科组一等奖。据悉,全省本科院校共获一等奖4项、三等奖7项,成人视频
获奖成绩并列全省首位。

本届公开课展示活动自2023年6月启动,历时半年,全国高校广泛参与。活动由教育部高校思想政治理论课教学指导委员会主办、南开大学成人视频
承办,以“新思想引领新征程•新青年建功新时代”为主题,旨在充分发挥“大思政课”实践教学基地育人作用,引导大学生通过创新讲授“行走的思政课”“场馆里的思政课”,深刻理解中国共产党为什么能、马克思主义为什么行、中国特色社会主义为什么好,深化对思政课教学内容的认识和思考,展现新时代大学生的马克思主义理论素养和精神风貌。活动由大学生思政课自主学习平台“青梨派”协办,聘请教育部高校思想政治理论课教学指导委员会委员、全国重点成人视频
领导等权威专家评选获奖作品。

此项活动是习近平新时代中国特色社会主义思想大学习领航计划主题教育活动的重要内容,是落实教育部党组“大思政课”建设工程的重要举措。学校党委高度重视,党委宣传部和成人视频
细致谋划、认真落实,思政课教师指导大学生组建团队,围绕思政课有关章节或专题进行教学设计。获奖团队成员来自研究生院、全科医学系、公共卫生学院、临床医学院等院系,团队负责人吴媛媛为2023级研究生,核心成员夏婷为2021级全科医学专业班级思政委员。团队成员通力协作、不畏困难、忘我投入,在教师指导下经过反复推敲,选定“场馆里的思政课”形式,追寻习近平总书记考察安徽的足迹,前往合肥渡江战役纪念馆讲授渡江战役历史,阐释渡江精神,号召新时代青年缅怀先辈伟绩,传承红色基因。在参赛作品上传B站宣传环节,党委宣传部、学生处、研究生院、团委等党政部门和公共基础学院、公共卫生学院、临床医学院、全科医学系等院系给予了大力支持。

近年来,学校党委坚持不懈用习近平新时代中国特色社会主义思想铸魂育人,围绕立德树人根本任务,深入贯彻落实习近平总书记在学校思想政治理论课教师座谈会上的重要讲话精神,积极推动“大思政课”建设,扎实推进思政课改革创新,以班级思政委员队伍建设为重要抓手,不断拓展育人载体、创新育人形式,收获明显成效。此次获奖,是继成人视频
学生团队作品获第六届全国高校大学生讲思政课公开课展示活动二等奖后的新突破,展现了蚌医大学子不俗的理论素养和积极的精神风貌,彰显了学校立德树人的成效,将示范带动更多大学生深化对习近平新时代中国特色社会主义思想的学思践悟,争做有理想、敢担当、能吃苦、肯奋斗的新时代好青年。
(张翮/审 邱燕/文、图)